梦幻大气宇宙星空背景粒子特效太极八卦图旋转动画ae模板

相关图片

科幻太极背景图jpgpsd像素:2108 x 730格式: psd周易太极八卦太极拳

八卦

太极八卦地毯道教太极先后天八卦图阴阳鱼地毯垫练功罡毯打坐防滑禅修

九宫太极和八卦之间的关系

太极图解读星空宇宙生命体

随机推荐

茅台携手周杰伦539元一瓶的贵州味mojito能打动年轻人吗

三小只是tfboys最好的tfboys

男生手捧玫瑰花头像9699爱了爱了78157815 谈恋爱要从收

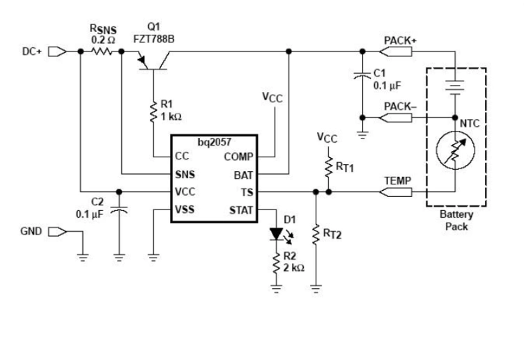
锂电池充电电路

荣耀9x怎么打开手电筒

万茜chicmagazine8月刊酷飒姿态演绎的封面故事

漂亮的女 快乐 健康 夏天 雏菊 5k图片,4k高清美女图片,娟娟壁纸

歌手格格,"格格"时装秀!