时代少年团发夹可爱学生卡通宋亚轩刘耀文发卡小红书同款tnt发饰

相关图片

时代少年团朴灿烈立体弹簧发夹发饰演唱会应援周边来图定制发卡

时代少年团宋亚轩婚礼堵门恶搞搞怪面具演唱会应援周边定 做

时代少年团 团头

时代少年团头绳tnt发带时代少年团应援女绑发超仙头绳法式飘带头饰发

tnt时代少年团刘耀文大肠发圈 满月应援同款周边礼品学生发饰头绳

随机推荐

烟雨江湖南阳宝藏任务通关攻略

王子文oli 身着私服现身机场,印花长袖衬衫搭配浅蓝牛仔短裙

新款延吉公主发带民族头饰女童幼儿发带韩国朝鲜韩服演出发饰发箍

寂寞抽烟的男人图片_爱你的人不介意 恨你的人不会信

[周深壁纸]

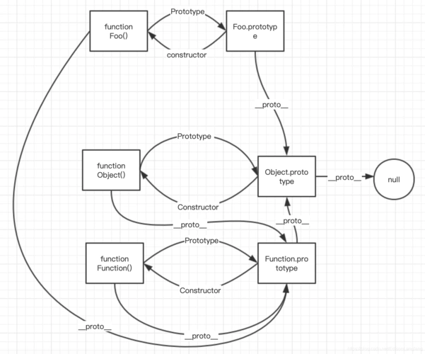
javascript深入了解js原型链

金晨写真壁纸

乌兰图雅 蒙古族歌手 #央金兰泽 藏族歌手 #阿幼朵 苗族歌手 #卞英花