nf1838绿色户外led循环充电照明手电筒家用大功率强光远射便携钓鱼

相关图片

老式手电筒手电筒家用老人停电应急灯老式手电筒 铁皮一号电池 黄光老

小手电筒迷你学生手电充电家用户外老酒鉴定工具宿舍led手电筒

手电筒强光可充电led超亮远射氙气灯多功能家用户外探照灯

shenyu神鱼强光远射手电筒可充电户外家用usb直充迷你便捷防水小型

强光sata世达高性能调焦手电筒充电式工作灯聚聚光灯家用工具组套

随机推荐

张新成(中国内地影视男演员,歌手)_石塘网

男神流行长发发型(潇洒型男专属长发)(3)

关晓彤全黑套装出席北电校庆,对比金鹰节礼服,这身材差距有点大|杨幂

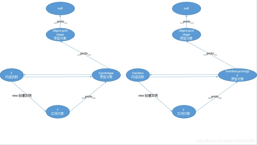
js原型以及原型链

渣男锡纸烫发型推荐

袋鼠图片

适合钢琴小白弹奏的曲目推荐—超简单c大调的《卡农》译谱版(完整版)

王的女人颠覆人物关系项羽真爱是吕后