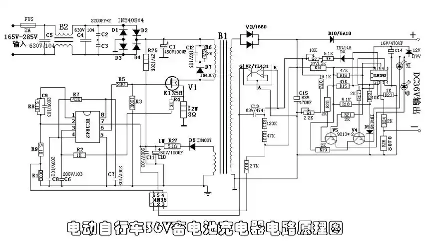
电动车充电器电路原理图

相关图片

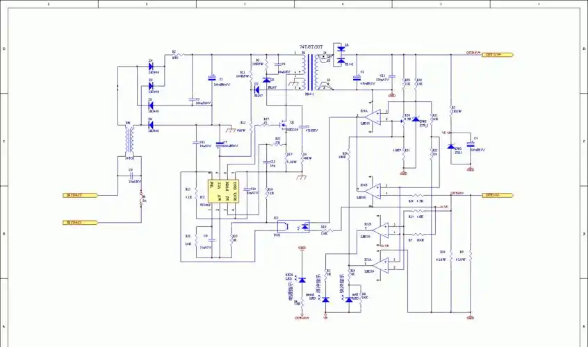
电动自行车充电器电路原理图60v60v电动自行车充电器电路图

分享雅迪电动车60v充电器电路图,超详细分析工作原理 - 电源/充电器

电动车 充电器电路图

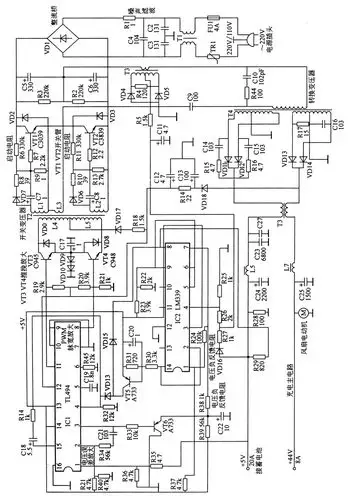
看懂电路图 uc3843开关电源 控制器说明书 铅酸蓄电池充电器 电动车

分享雅迪电动车60v充电器电路图,超详细分析工作原理

随机推荐

幼儿简笔画视频幼儿简笔画入门教学视频

光谷首个邻里中心公示_项目_武汉_社区

微信图片_20210211140734_副本.jpg

情侣头像丨超火真人古风可爱超污情侣头像

id=3004501にのぬこ pid:56849553】亚瑟 pixiv aph 黑塔利亚

「第160期」动漫男头:呆萌可爱 粉色系 无水印男生头像

管他是妖是仙, 我要谁死,谁就活不了…… ――——杀阡陌

海底歌词全部凤凰传奇