福轩阁家具使用说明书设计丨吉米哥

相关图片

福轩阁家具使用说明书设计丨吉米哥

按摩椅说明书 中文(fn-07型)12-5

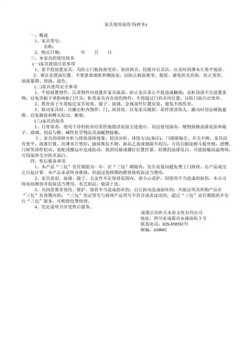
木家具使用说明书样本

木家具使用说明书样本

家具使用说明书图片

随机推荐

空白个人简历表格

其中包括刘青云,张卫健,范晓萱,张曼玉,陈松伶,古巨基,黎明,金城武

小清新花卉图片手机壁纸

熊梓淇

原创周震南现身机场高领打底衫配v领毛衣小个子也有强气场

解说宝可梦(空间之神)剑盾63单打排位实况_单机游戏热门视频

关于蜻蜓 荷花的美文(荷叶荷花上的蜻蜓美文) _晶羽文学网

procreate画一个简单的寸头boy男生头像