开关电源原理图解 写美篇 【3】长虹r2118a电源电路分析 讨论

相关图片

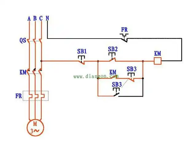
图11 完整电路图.png

桑塔纳2000发动机电路图(pdf 20)

电动机自动往返控制电路原理图解

部分电动自行车充电器电路解析[图文]

led灯具内部都有一块小电路板,到底有什么用呢?

随机推荐

男女全身点痣挂图海报祛痣身体取痣去痣美容店除痣装饰画kt板定做

事隔14年后,网友称:是应该为摄影师"洗白"的时候了_谢霆锋_香港_电影

《家有儿女》19年后小演员今昔对比,有人逆袭大火,有人默默无闻

电影《情书》1995年爱情剧情片

俄罗斯 金秋之旅

文字图片心情语录伤感治愈小清新文艺

绿彩虹光女童凉鞋夏季儿童公主鞋小兔子韩版时尚小学生休闲童鞋女童鞋

王铎《赠文吉大词坛行书轴》_王铎书法欣赏_词典网