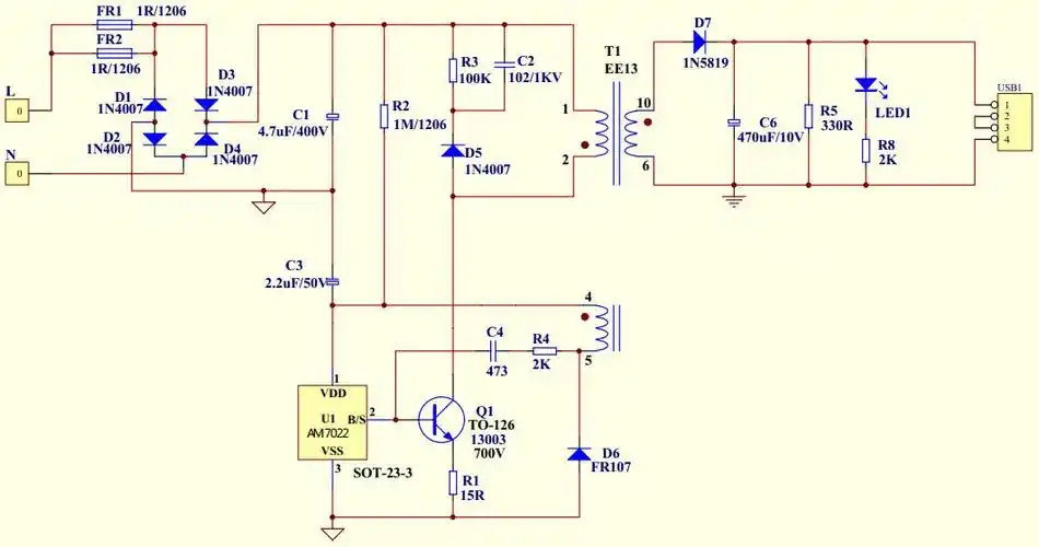
5v手机充电器原理图(三款充电器电路原理图详细)

相关图片

2v2a充电器原理图

强光手电充电器原理图

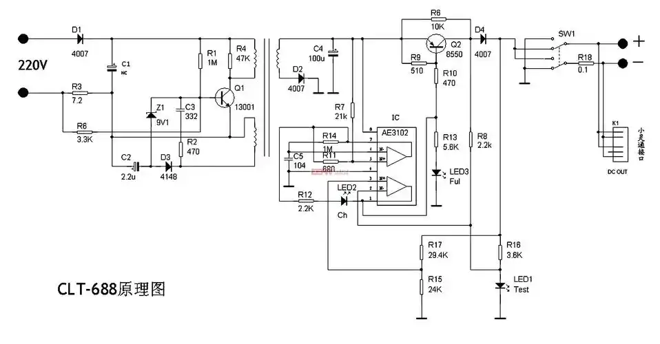
手机自动充电器电路图

电动车充电器原理图(uc3842 lm324 tl431)

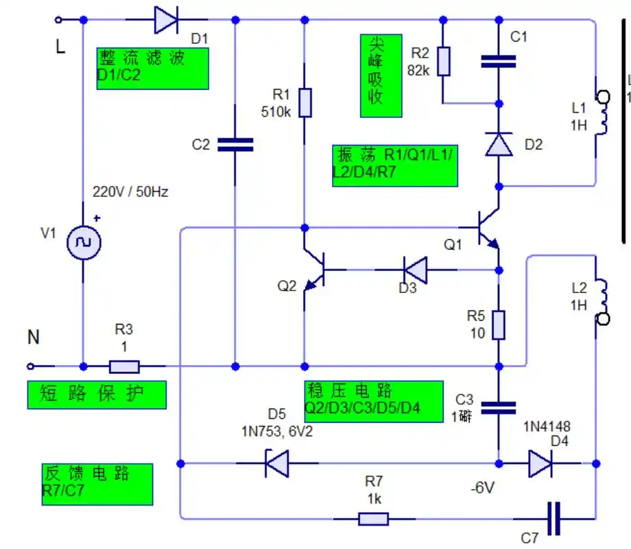
铅酸电池脉冲充电器电路图

随机推荐

还有鱼人公主装,估计这也是极其少见了,把范冰冰的美更加升级了,也

吹头发的女孩

2019年5月1日旅游龟峰山纪念

任嘉伦头像壁纸

梅花香自苦寒来,铮铮铁骨傲雪开~致敬战斗在抗疫一线的热血英雄们!

夏目友人帐卡通三格拼接手机壁纸

网红大框透明超轻显瘦防蓝光辐射护目眼镜框男女可配度数近视镜潮黑色

想当皇帝的袁世凯,两个儿子截然相反,两次算命实力被坑