12v汽车电瓶充电器电路图

相关图片

zc210a12v24v自动充电器电路

拆解宏顺hs60a全自动蓄电池充电机自动识别12v24v防反接绘制原理图

铅酸蓄电池充电器电路原理图如下

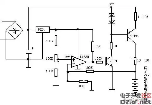
12v/24v铅酸蓄电池充电电路图

12v可控电池充电器电路

随机推荐

回顾梁家辉风光背后是对妻女的愧疚支持14岁女儿恋爱不怕吃亏

蔡徐坤真宠baby,当众向她撒娇求表扬,看呆路人:不愧是姐弟cp|杨颖

个人简历模板

温暖治愈系可爱玩偶小熊唯美图片电脑桌面壁纸高清

照片是肖战跟杨紫在《余生请多指教》里面的一组剧照,是肖站在亲吻

早期qq头像大全图片 qq经典头像早期98个

被嘲"大饼脸"的容祖儿为何能红20年?

万里长城高清人文古迹高清电脑桌面壁纸-风景壁纸-手机壁纸下载-美桌