炸小饼炸面筋炸菜卷开在梅林,东北老乡的私藏这家店就藏在梅林,有时候

相关图片

烤面筋串原味10包20串包商用带签烧烤半成品食材油炸食品素面筋

程书林面筋哥炸烤公社加盟

烤面筋酱料配方培训 免费预约参观学员培训现场

朴实无华炸面筋

炸面筋

随机推荐

中短发发型,都是有好的发型给推荐的哦~女生空气刘海低扎马尾辫发型

exo kai《w korea》7月刊画报先公开|exo|金钟仁_网易订阅

古风封面底图来源于花瓣网络素材

天蝎座女生头像,高冷又神秘95

适用于雅迪配件电动车电摩x5智慧版侧板边条塑料外壳烤漆件x5车壳

景甜,长城 壁纸 - 2880x1800

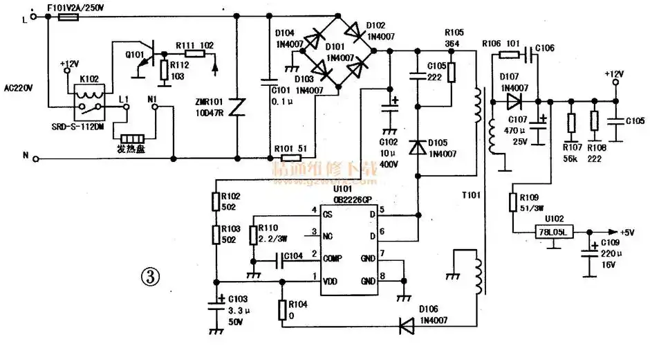
苏泊尔电脑控制型电饭煲不通电故障检修

基德柯南cp图头像