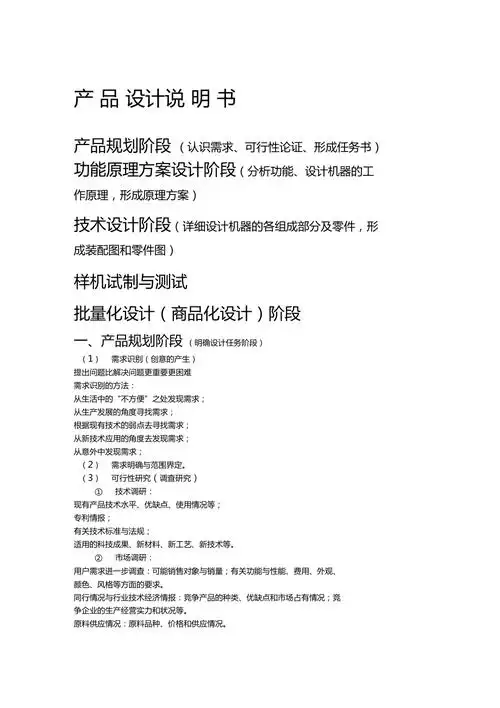
产品设计说明书

相关图片

优选产品说明书范文通用20xx

产品说明书格式

一份产品说明书

说明书|工业/产品|电子产品|艺一点 - 原创作品 - 站酷 (zcool)

说明书设计

随机推荐

6月12日周一早上好最新早上好漂亮图片祝福

王俊凯王源易烊千玺今天又近了一步##tfboys十年之约仅剩3天

宋亚轩无偿 q版23/100截止啦 画了一个小宋的小卡稿稿呀 这个想要的宝

李易峰与吴亦凡?周杰伦翻车?宋茜倒油ab?张凌赫白鹿be了? - 知乎

tnt 时代少年团 - 堆糖,美图壁纸兴趣社区

超震撼创意的公益广告下载,只为让这个世界更美好

hsr系列罗茨鼓风机性能参数表_第1页

卡通形象的室内植物