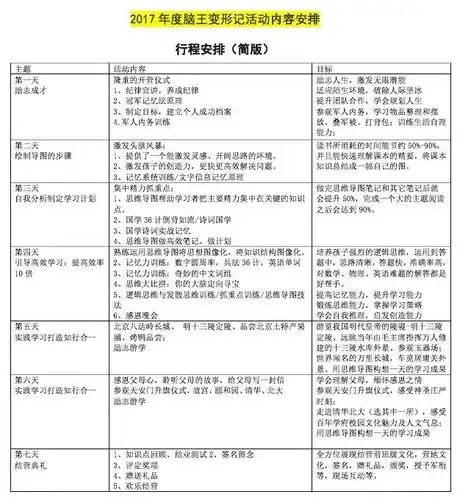
110数字编码表(记忆大师)

相关图片

110个数字编码表v18.

菲常记忆卡卢菲菲专注力单词英语训练编码数字卡片左右脑玩具记号

卢菲菲教你易学好用的记忆方法截图

【魔篼人物】最强大脑卢菲菲非常记忆教你做学霸

左右脑玩具菲常记忆卡卢菲菲专注力单词英语训练编码数字卡片 菲常

随机推荐

王晖词条图册_百度百科

手指有痣01虽然黑色的痣有些令人讨厌,特别是对于女性而言更是更不得

寸头大帅哥李易峰谁不爱

网红ins清新绿植花朵鸟海报背景图片免费下载-千库网

nf1838绿色户外led循环充电照明手电筒家用大功率强光远射便携钓鱼

潘迎紫迎71岁生日,13岁出道曾嫁陈鸿烈,分手后坚持不再婚不生育_邵氏

【你会用汽车灯光进行求救吗常见灯语含义_广汽丰田苏州常华店新闻资

2022最受欢迎的八字刘海扎起来也超美