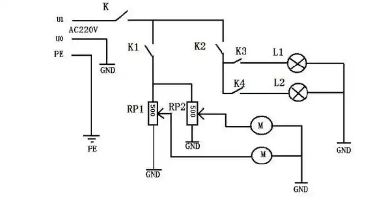
电路图中电源正负极怎么分

相关图片

标这个电路图的正负极.

请帮我分析一下电路图中三个电容的正负极

发光二极管电路图正负极

电路图中的正负极怎么分?哪边是正极哪边是负极?

右图是一个保险电阻,也叫熔断电阻,在电路中起保护作用,不分正负极.

随机推荐

《袁冰妍》身穿吊带连衣裙,海边照片

壹成中心第九区 医疗配套成熟 南北通透 商圈成熟 近地铁

宣传敷衍不走心,不想面对过去|指尖|龚俊|指尖少年_新浪新闻

开心麻花电影半个喜剧定档1212驴得水原班人马再合作

高清高分辨率好看的背景图片漂亮的背景图片模板22课件_第1页

田小洁:让前妻过丧偶式婚姻,却把二婚江珊宠成宝,曾萍差哪儿了_工作

lol英雄联盟正义天使凯尔桌面壁纸

看点:马景涛左脸歪斜右脸肿,娇妻相伴疑中风,幸福婚姻引担忧?