盐城师范学院就在眼前,让我一下子仿佛又回到了我的师范时代,那是一段

相关图片

南师大盐城实验学校心理辅导设备"零跳闸,零故障"全力确保涉考线路

盐城南师大(高中)"乱收费"现象严重,家长直呼"吃不消"!

江苏省6所师范类高校:南京师大6个a类学科,盐城师范465分可考

盐城师范学院--国际合作与交流处

2021年盐城师范学院成人高考官方招生简章

随机推荐

周杰伦专辑with封面

欧洲油画欣赏

阳台装修,别墅阳台玻璃扶手,选用无框铝槽,美观大气,视野通透,叭

周深翻唱《兰亭序》,绝美戏腔唱出了古典文化的美,超级好听!

婚纱2020新款新娘结婚婚纱礼服简约齐地抹胸红色蓬蓬裙 红色 3xl

十二时辰对照表

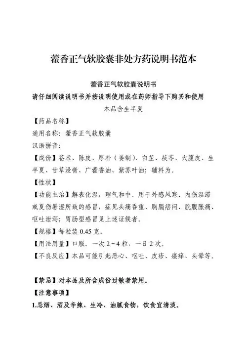
藿香正气软胶囊非处方药说明书范本

范丞丞露腹肌,丞星的反应太可爱!不仅给他穿上衣服还准备了肚兜