有限公司注销代办-金牛公司注销代办-柒仟企业管理

相关图片

授权委托书及代理人身份证明,注销申请文件,公章 ,公司章程文件

流浪者注销证明0002.jpg

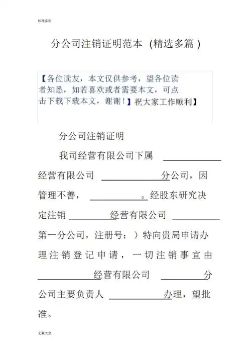
海量文档 办公文档 事务文书 标准实用 分公司注销证明范本

长沙公司快速注销

行政执法证注销说明

随机推荐

2021新年快乐带字图片

何超莲窦骁疑已同居 2人什么时候在一起的深扒恋情经过

日系秋冬cosplay白色连裤袜成人学生加绒加厚少女连裤袜

时代少年团楼外楼歌词

【绝版上视国配】【胜利队集体合影】【迪迦奥特曼】_哔哩哔哩_bili

钢琴谱:郊游

可风各3779衬衫绣花白衬衫女长袖轻熟气质上衣纯棉刺绣衬衣,女装衬衫

学校露天舞台 mhc