文档下载 所有分类 工程科技 电子/电路 > 电动车充电器原理图c17 103

相关图片

一颗小型5v充电器,里面电路相单简单,搞懂原理图自已可以制作

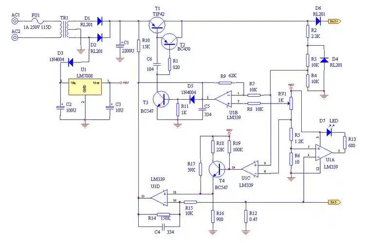
12v汽车电池充电器电路原理图

12v电瓶充电器电路图

兼容pd快充5v12v高压给两节串联84v锂电池1a充电芯片电路图

做了几个12v充满自停充电器,能手们求解

随机推荐

新石器时代 良渚文化 玉管形饰 (三件)估价6,000-8,000usd36,885-49

1340_755gif 动态图 动图

古装美女简笔画 古装美女简笔画简单又漂亮

男生身高170cm,短发推荐这3款,剪出来太帅了|发型|寸头|发蜡|露额

创造101好看的小姐姐赖美云小时候长这样!创造101好看的小姐姐!

原创香水瓶设计及keyshot光子测试

八角飞镖折纸教程

jackson周嘉诚