全自动镉镍电池充电器电路图

相关图片

简单的锂电池充电器电路原理

上面给出了18650锂电池充电器和升压器模块的电路图.

6v手电钻锂电池充电器电路图

手机电池充电器电路图

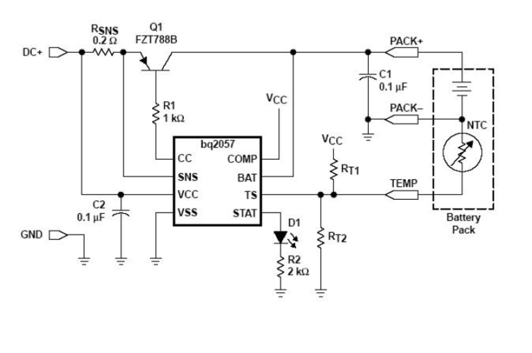
锂离子电池充电器电路

随机推荐

"学姐,我赢了你,你就亲我一口~"【吴磊x迪丽热巴】【电竞大神x顶流

2023新款牛仔衣女士牛仔外套女春款简约百搭外穿高档女装上衣夹克

2021多伦多唐人街游玩攻略,吃了个港式茶餐厅 很赞不贵 .

女人左脸有痣面相代表什么

武汉约拍解锁天台拍照写真百合花

《穿越火线》cf樱缤纷夏日大概多少钱?-gbzfg游戏攻略圈

故宫实木模型

测试脸型前需要把头发全部扎起来,尽量让刘海和鬓角的头发都往后梳,让