史莱姆物语来袭来我的世界开启庄园历险吧

相关图片

全网折扣 玩具 > 史莱姆毛绒公仔我的世界

《我的世界》史莱姆定格动画

预定 minecraft 我的世界 slime 史莱姆 q版 1寸 一盒3款

我的世界新版史莱姆模组,每个都拥有独特的超能力 魔哒解说_哔哩哔哩

我的世界:史莱姆可爱至极,用这个方法,你将获得任意尺寸的它

随机推荐

白衣少年,氛围感拉满!#向全世界安利 #肖战 #追星日常 # - 抖音

杀生

p data-id="god7wvzlzs">张学友(jacky cheung),1961年7月10日出生于

最新名单2024韩国最美的10位女星排名出炉了个个都很美

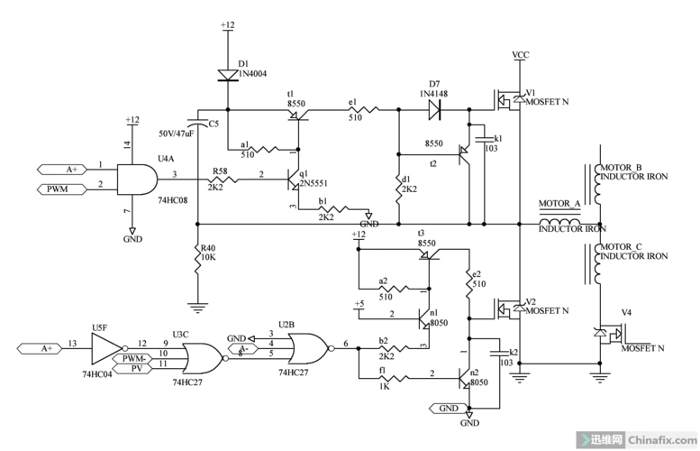
60v电动车充电器维修经验总结本人亲自实践电源维修有危险动手需谨慎

液晶电视常见故障维修方法看完再也不怕被糊弄

男款蓝色时尚长袖冲锋衣(两件套)

我纯路人小女孩过马路表情包动图