电源ic芯片 pn8370h 15w 5v3a dip-8 芯朋微 原装正品

相关图片

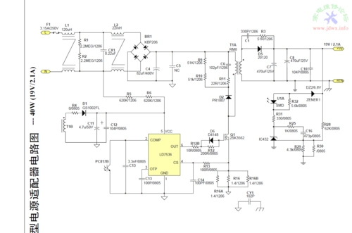
电源管理 ic

深圳富满fm100电源ic厂家

lnk364 lnk364p lnk364pn液晶电源ic芯片直插7脚 dip-7电源管理

power integrations的topswitch-jx电源转换ic 新增超薄及高散热效率

液晶常用6脚电源ic资料及代换家电维修华强电子网

随机推荐

地理科学探究实验室的功能与特点

北电毕业的她自己可赚280万,图啥呢_关晓彤_张一山_女孩

真探第二季亮点在第几集

创意天然有机新鲜牧场牛奶广告宣传海报psd分层设计素材22111802

瓢鞋女夏 秋鞋2017新款豆豆鞋百搭圆头平底大码女鞋40 41-43单鞋

我穿 我是153cm 90斤(不好意思我镜子有些脏)

妖扬图源微博

娶房东做老婆,22年零绯闻,现在靠搞笑爆红,王耀庆真上头