12个非常牛逼的英文字母字体设计

相关图片

字体设计 // 26个字母|平面|字体/字形|王一翔_ - 原创作品 - 站酷

字母设计|平面|字体/字形|尹方 - 原创作品 - 站酷 (zcool)

字体设计26个英文字母中文创意设计

英文字体手绘设计手写26个字母

字母字体设计 part.

随机推荐

手绘动物画法简笔画基础教程生物动态结构绘画线稿素描参考素材

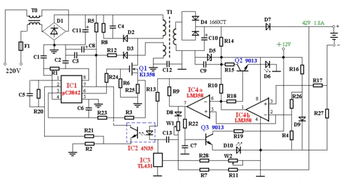
雅迪电动车充电器电路图(高标牌)

《快乐大本营》的下期节目中邀请了景甜和张彬彬,看节目组放出来的

北京马拉松赛跑

杨超越吊带短裤牛仔花瓣花苞高腰性感牛仔裤

故宫养心殿为何常年阴冷潮湿?直到专家挖开地板,才发现其中秘密

恐怖片看多了不要紧,但拍照片出来吓人就有点不对了!

创作灵感短发宝宝过新年简单发型儿童编发日常编发上热门家有萌娃编发