《披哥4》初舞台分组路透,弱的太弱,强的太强,都是人情世故

相关图片

《做家务的男人》抖落尤长靖唐装剧照 富贵人家走出来的小少爷

立农,范丞丞,justin黄明昊,林彦俊,朱正廷,王子异,小鬼王琳凯和尤长靖

npc组合古装:蔡徐坤气质绝尘,朱正廷翩翩公子,被尤长靖惊艳到了

《披哥4》初舞台分组路透,弱的太弱,强的太强,都是人情世故

《披哥4》初舞台分组路透,弱的太弱,强的太强,都是人情世故

随机推荐

点缀一抹亮眼红色,请查收@任嘉伦allen深冬亮红写真照,唤醒新鲜心情

莱恩雷诺斯确定接演真人版《精灵宝可梦》电影中的皮卡丘~一年前曾放

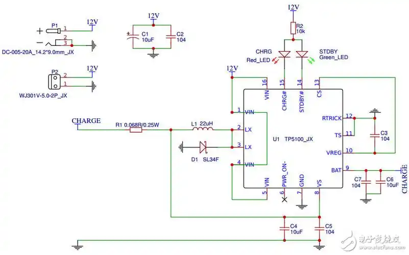
4v锂电池充电电路图详解(7.4v锂电池充电芯片)

胡歌携助理老婆超市大采购,奶粉年货堆满购物车,黄曦宁忙前忙后_女儿

奔跑吧!兄弟

明星贺军翔,被陪酒小姐告性骚扰,警方上门搜家将手机查扣

石磨豆浆

庭院鱼池是规则式好还是自然式好