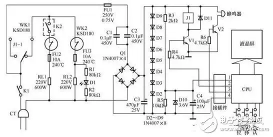
电饼铛电路图

相关图片

北京荣源yxd-30台式电饼铛电路图

这个家用电饼铛怎样接船形双开

电饼铛的电路图,最好清楚点的

电饼铛延时电源插座

电饼铛三相电要不要接零线

随机推荐

私交杂乱这一次,再多的名和利都救不了45岁的刘涛危言耸听

隆鑫摩托专卖店

印花矢量图朋克摇滚免抠素材免费下载_觅元素51yuansu.com

可爱喵星人高清桌面壁纸-动物壁纸-壁纸下载-美桌网

胡彦斌你要的全拿走标准乐队伴奏总谱吉他谱

lucovitaal医药海外旗舰店天猫治疗牛皮癣藓头皮银屑病洗发水湿疹

黄晓明的发际线之谜:节目里头套穿帮,假发还是植发更合适?

图为90年代一部很受孩子欢迎的神话剧《小龙人》的扮演者,他的现实中