12v蓄电池充电器

相关图片

12v锂电池充电器电路图

锂电池充电电路

12v汽车电池充电器电路设计

菜鸟求简易实用的12v汽车电瓶充电器原理图

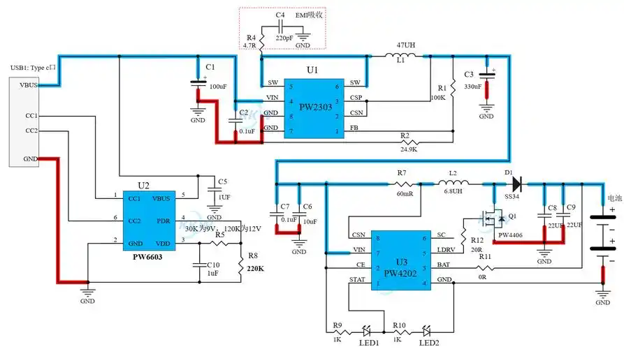
兼容pd快充5v12v高压给两节串联84v锂电池1a充电芯片电路图

随机推荐

正品大容量旗舰店老式电饭煲美的电饭锅机械式

神鱼手电筒强光可充电超亮多功能led远射户外家用便携迷你usb小型

《家有儿女》精彩片段,重组家庭三个性格不同的孩子却异常幸福

领电新款电瓶应急续航充电宝大容量便携移动电源 电动车48v锂电池

那英的二婚老公居然是他! 穿西装身材高挑气质儒雅, 颜值不输明星

组图:ella复式豪宅曝光宽敞大气 晒居家生活打游戏超惬意_高清图集

致敬袁隆平!米粒的自述:打破西方专家预言,我和祖国同成长!

kc皮草你知道皮草都分为哪些种类吗