收集电动车充电器电路图30张,以备不时之需

相关图片

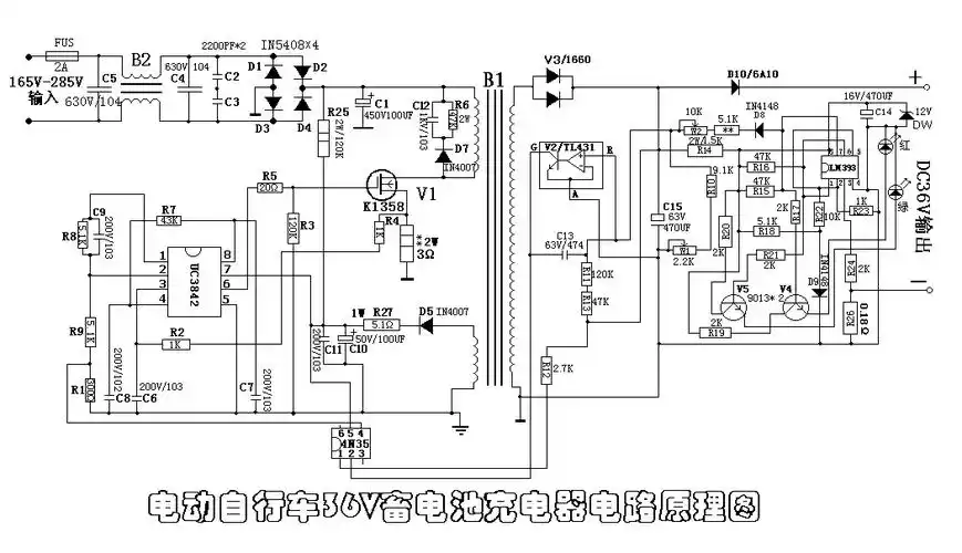
蓄电池快速充电器电路图

收集电动车充电器电路图30张,以备不时之需

收集电动车充电器电路图30张,以备不时之需

电动车充电器电路图全集

60v充电器电路图

随机推荐

刘亦菲现身机场近照曝光,一身穿搭高达80多万:穿了一套房在身上

美人图鉴:古力娜扎 皮肤白皙,长相异域风情,身高修长又挺拔.

被孙红雷伤害,2次婚姻,4次流产,6夺影后的丁嘉丽如今怎样了

《如懿传》"海兰"张钧甯美图分享,她的一生都在追随如懿!

2021年最后一个作品_纹身图案手稿图片_赤艺的纹身作品集

命案十三宗:民工杀害小姐案件拍摄背后的三个趣闻_高群书_曹杰_张新建

q版手绘汉服少女|古风少女简笔画 轻罗小扇,笑靥如花;海棠树下,不负

搞怪八骏图|插画|创作习作|饭饭饭饭饭饭饭 - 临摹作品 - 站酷 (zcool