220v电饼铛怎么接线,求指点

相关图片

拆修电饼铛

家里新买的电饼铛四根线都怎么接 其中三根在在一起包着有一根在外边

家里新买的电饼铛四根线都怎么接 其中三根在在一起包着有一根在外边

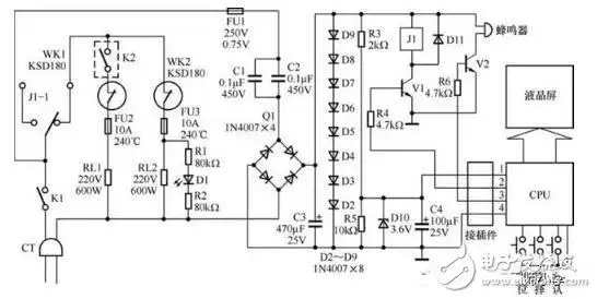
电饼铛电路图

单位用的电饼铛,380v四根线谁知道怎么接啊?最好有图片,着急,谢谢!

随机推荐

儿童8一12岁科幻画 儿童8一12岁科幻画 学生作品

韩庚剪短发 盘点敢于剪平头的帅哥明星(2)

肖战低头亲吻杨紫,谁注意他嘴唇咋放的?

高颜值马甲线女神!不健身的化妆师不是一个好助理!

【电子琴曲】两只老虎电子琴曲_word文档在线阅读与下载_免费文档

歌唱祖国 #歌唱祖国正谱 #歌唱祖国五线谱 #歌唱祖国合唱 - 兑趑

古装绝色甄宓‖李依晓

【清 德化窑堆帖梅花杯 (一对)】拍卖品_图片_价格_鉴赏_清代单色釉