《筹备婚礼流程表解析.pdf》

相关图片

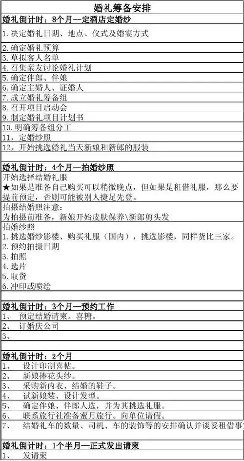
婚礼筹备流程表

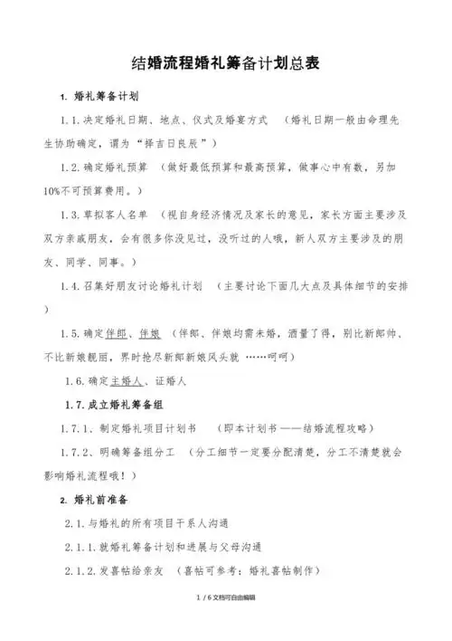
结婚流程婚礼筹备计划总表

婚礼筹备流程ppt

婚礼筹备流程进度表共7页

超全婚礼筹备流程

随机推荐

新品2021年日历手撕历老黄历择吉运黄道吉日单日挂历生活知识台历

高端星空女200斤优雅气质长款主持人冬胖妹妹加肥加大码女装修身显瘦

明星 #那英 #服饰 #生活

细数男女开车的差异 切勿对号入座

春秋冬季加厚棉麻武术太极服套装女中老年人中国风太极拳武术晨练服

男装品牌标志大全图片

属相犯月份表,十二个生肖几月出生会犯月份

贾乃亮与李小璐关系破冰女儿甜馨起关键作用网友劝赶紧复婚