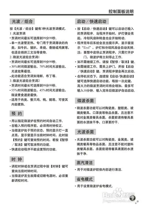
格兰仕g80d23cn2p-b5(b0)微波炉使用手册:[1]

相关图片

格兰仕g80d23cn2p-b5(b0)微波炉使用手册:[1]

格兰仕g80d23cn2p-b5(b0)微波炉使用手册:[1]

格兰仕微波炉wd800asl23说明书

格兰仕微波炉说明书wd900bwd800b

格兰仕微波炉wd900g的使用说明书 货号:wg900dsl23-k6

随机推荐

刘耀文百花奖上班##刘耀文百花奖格子西装造型

户型格局整齐,南北通通性好,江南国际城二手房,323万,4室3厅,2卫,167

精美图片人物动漫二次元(韩国人气插画师精美图片人物) _ qq昵称大全

李易峰l篮球男孩

这样的沙溢,跟如今沙溢百科资料的头像照完全判若两人,不得不让人感慨

姓氏壁纸/手机壁纸/可爱壁纸/少女心壁纸/黄色系

天津地铁线路图运营时间票价站点查询下载

风景- 堆糖,美图壁纸兴趣社区