布鞋老北京手工上线牛筋女士细条条绒彩色民族风布鞋

相关图片

生活记之——父亲的老布鞋

张葆俊千层底老布鞋

鸿兴祥老北京布鞋男鞋春秋透气一脚蹬千层底爸爸鞋牛筋底防滑男单鞋

手工千层底老布鞋男女女鞋中国国风方口鞋中式布鞋

民国老布鞋一双

随机推荐

壁纸拼图

王源我看见两朵一样的云##王源电影盗火者##王源看

全自动包装机中药粉末打包机袋泡茶包装机咖啡分装机三边封封口机

广西深化生态保护补偿制度改革新闻发布会

有哪些好看的平板动漫壁纸

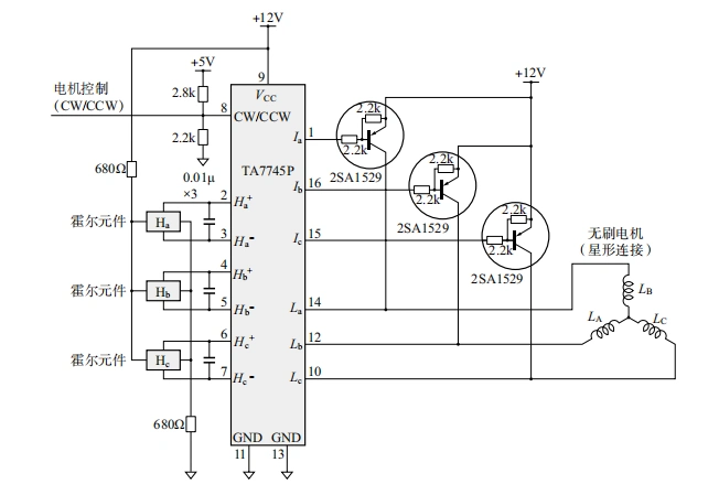
无刷直流电机的驱动方式

追逐星光的平凡少女 - 百合会

200个可爱的亚洲男孩女孩的英文名字(一)