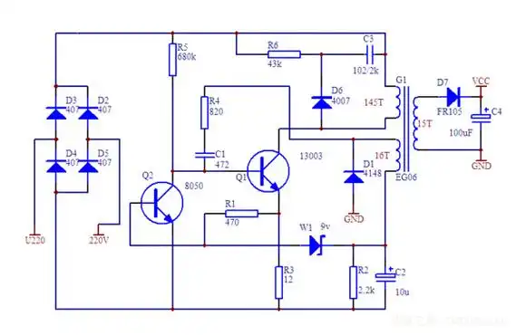
sg6105tda865开关电源电路原理图

相关图片

文档下载 所有分类 工程科技 电子/电路 > 大功率开关电源板图纸a yp

开关电源原理图01.jpg

开关电源电路图

开关电源电路图详解电路图设计注意事项

400w电脑开关电源电路

随机推荐

画老师的可爱处又漂亮又简单人像素描简单又好看四年级画

后来在《复仇者联盟》,《美国队长2》《美国队长3》斯嘉丽与黑寡妇

周星驰头像特辑永远的星爷

武商集团狠心合并两家企业,冲击全国前三_武汉_武广_发展

"90后"急诊科护士的工作日常【8】--图片频道--人民网

第85期"文澜小剧场"之"骆驼祥子"歌剧电影公告

超可爱呆萌女生微信头像2019独一无二 你已不爱我何必在犯贱

护肤小知识有关面部皮肤皮脂膜知识三