男生线稿练习/侧脸

相关图片

侧脸男生 忧郁的男孩

侧颜# #男生头像# #男头# #侧脸# #寻找小红书绘画大神# #画画的日常

临摹漫画男生侧脸 有一些小装饰是我自己加上去的,但是那个爱心是我

每日一画,这样画动漫男生侧脸是不是很简单?适合新手快来画画吧

男生侧脸简笔画

随机推荐

ae86壁纸1920x1080分辨率查看

倪萍越老越时髦!穿上万的鞋凹造型,配西裤还要卷两卷露出脚踝!

天龙八部六版本天山童姥哪一个雷到你哪一版最经典

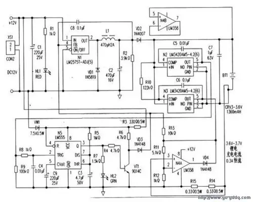
一款实用的锂电池充电器

这是倪妮在《悟空传》发布会上的一组照片,整体来看非常漂亮,把倪妮的

多样实用的手电筒图片第2张

纹理烫是男生必选的发型之一自然卷度蓬松

10万次播放03:54中国的"四大阎王":除包拯外还有三个人,其中有一个