婚礼现场流程安排表

相关图片

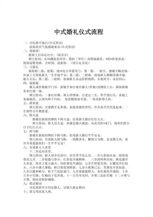
中式婚礼仪式流程表

晚场婚礼流程之婚礼仪式

婚礼流程表

结婚应做的准备工作五(流程)结婚婚礼流程准备策划 精品

婚礼流程-参考版

随机推荐

超火炫酷狂拽的朋友圈文案 1,别到处嚷嚷世界抛弃了你,世界原本就不是

11 月 1 日 是#夏目友人帐#的场静司 的生日96

超小蜻蜓无人机问世,该小心你的秘密被偷窥了!

一些按钮练习|ui|游戏ui|无良zoan - 原创作品 - 站酷 (zcool)

情定三生

2014女装冬装新款韩版直筒连帽时尚呢大衣毛呢外套女批发图片_30

精选三亚沙滩度假风情电脑桌面壁纸下载2

田岛贴墙贴地仪配件水平仪充电器锂电池铝箱360底座升降台