手机充电器电路图

相关图片

手机充电器电路图分析

18650强光手电充电器电路图

手机电池充电器电路图

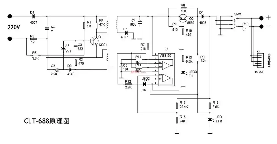
手机充电器常用的几款电路原理图

万能手机充电器电路图

随机推荐

时代少年团澳门四周年演唱会直播免费,这对于我们去不了现场的宝贝来

鞠婧祎超话#鞠婧祎0618生日快乐#jjy#鞠婧祎#jjy辛苦了,线下应援的

秋天美丽的瀑布 iphone 壁纸

创艺手工用毛线缠出的线量版创意先收藏一定会用到

分享一组代斯图片给大家,图中的明星图片壁纸会点缀你的电脑桌面,美化

女孩头像简约清新背影 女生头像图片大全 -【爱个性】

杨旭文微博"表白"李一桐

2020下半年最火的10首中文歌有的依旧火热有的已快被遗忘