(原题为《情况说明》)

相关图片

关于学生宿舍打架事件的情况说明

工伤事故情况说明书

完整工伤事故情况说明

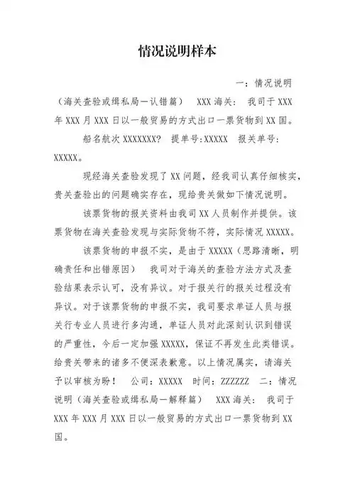
情况说明样本

情况说明书范本

随机推荐

张馨予婚后首亮相,粉色长裙尽显妩媚,网友:手上钻戒价值不菲!

情侣恩爱甜蜜头像配对恩爱浪漫情侣头像图片

第一滩的美丽日出

q版动漫男生全身图片分享

邵伟华四柱预测学第三章

玉楼春抄袭红楼梦是真的吗为什么说抄袭

2,匪帮来袭 [加]弗朗西斯·曼纳普 ,[美]布莱恩·布切拉托 ,[加]

(4)苏州大学