我想做一个手机充电器.谁给我一个电路图呀.

相关图片

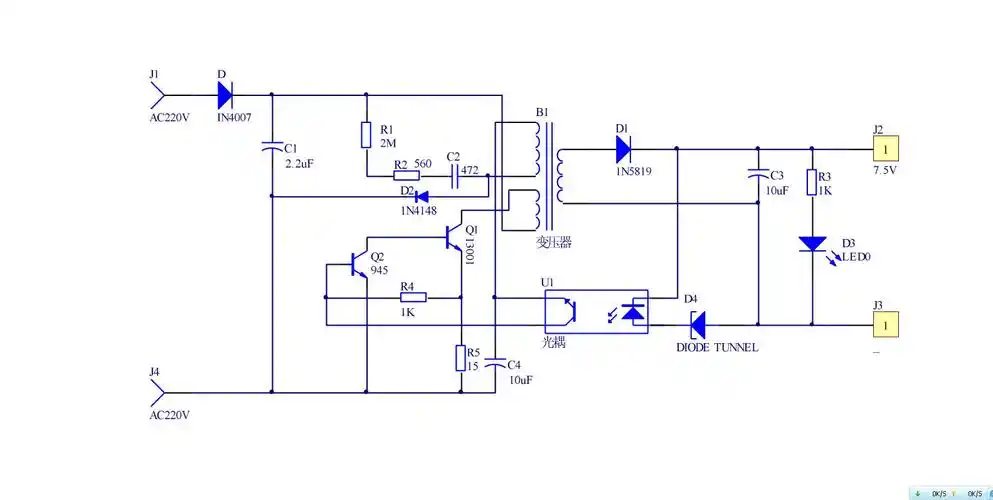
常见手机充电器电路图1.doc

常见手机充电器电路图1.doc

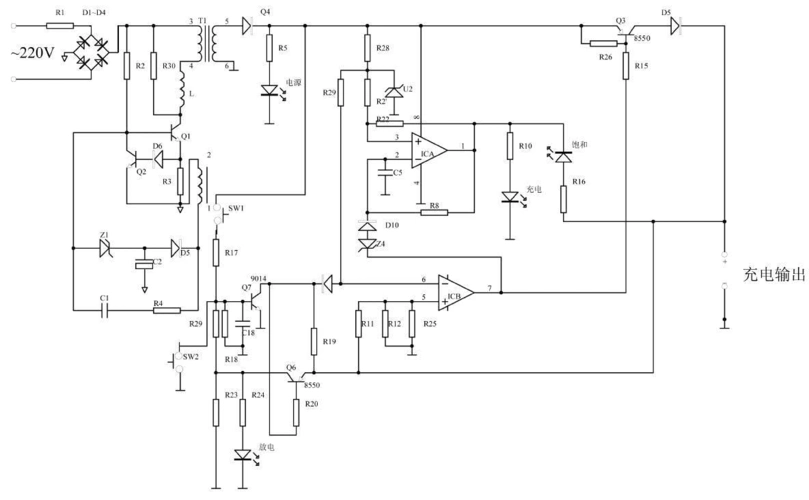
小米充电嚣mdy-08-es qc3.0快充最新电路方案

5v手机充电器原理图(三款充电器电路原理图详细)

手机充电器电路图

随机推荐

邱淑贞40张新图旧照来翻翻!

【言承旭】短发更帅!

少女时代徐贤公布恋情(少女时代老幺徐贤竟也奔三了)

刘亦菲##手机壁纸##高清壁纸

专属姓氏头像 姓宋的朋友家注意啦.新版头像大全,都在这啦! - 抖音

江户浮世 巨匠经典 | "浙江赛丽美术馆藏浮世绘原作展"盛大开幕_手机

15位明星演绎最时髦的"over-the-knee"靴款不同穿搭法

深圳校服毕业证件照模板来啦可换发型精修