美的gd150-c型多功能不粘电热锅电路图

相关图片

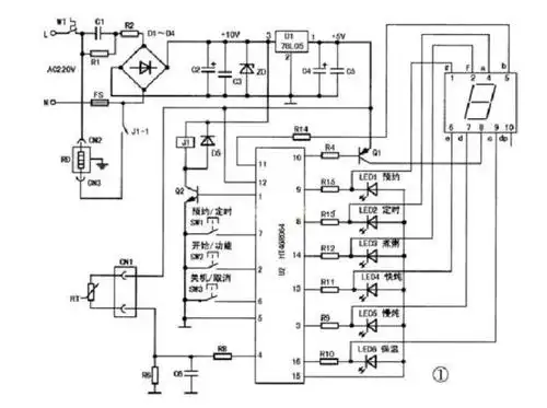
千叶cp16恒温式多用电热锅电路图

高压锅电路接线图

电热锅典型故障维修一例_文档下载

ya502电压力锅电路图.jpg

苏泊尔智能电炖锅tg30yc1-60不加热故障快修一例

随机推荐

佟丽娅_佟丽娅个人资料,佟丽娅简介,佟丽娅最新消息_太平洋时尚网明星

淡蓝色职业套装打扮彰显独特的干练气质凸显成熟女人味

御姐 #超a头像 #二次元 #黑色系 #野性 - 抖音

桂纶镁

名柯头像 流量流量 番名:名侦探柯南

盗墓笔记之云顶天宫下载迅雷bt完整下载112gb235gbmp4高清画质1080p

armani 92 商务休闲男士半框眼镜.96【时尚品位,细 - 抖音

内娱男明星身高榜单,有几个是真实的?