医院妇科健康知识宣传画妇科疾病对应症状女性生殖器系统解剖挂图

相关图片

宫颈癌的早期症状图片46

妇科疾病图片

宫颈疾病示意图妇科墙贴病变级别海报女性子宫图片美容院挂图广告

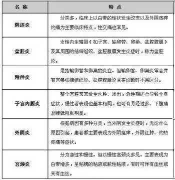
病毒感染下面我们来看看不同症状对应的妇科病俗话说白带是女性健康的

外阴瘙痒是妇科疾病中很常见的一种症状,炎症及外来刺激均可引起瘙痒

随机推荐

周杰伦抢了陈冠希的"藤原拓海"主角?《头文字d》拍摄趣闻揭晓

赵雅芝美图集

明星情侣浪漫写真陈晓东唐艺昕手机壁纸

周杰伦歌曲鉴赏:完美主义-音乐视频-搜狐视频

独属于70后的童年回忆,玩过10类以上的算你厉害!

最新电视剧预告合集!有你想看的么?

艾伦#进击的巨人

郑州男士发型推荐 港风三七