塔罗牌牌阵

相关图片

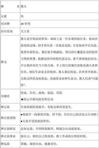
塔罗牌义解释详细

12x7英文普及版塔罗牌78张

78天塔罗笔记7战车右滑解锁牌面故事

塔罗牌22张大阿卡那的释义

详情

随机推荐

努力来见我千玺文字签名书房间装饰相框易烊千玺手写字书桌摆台框

黄山市地图1.1米安徽省贴图行政信息交通路线划分新款

鲁朗林海导游联系方式,鲁朗镇正规导游,当地服务好的导游有哪些_西藏

人教版四年级下册语文一个中国孩子的呼声课件_word文档在线阅读与下

邓丽君演唱歌曲【眼泪中的爱】简谱

高级又沙雕的宠物头像 好玩的萌宠搞笑图片笑死人头像_动物头像_头像

男友入狱给她留百亿,她苦等15年不嫁,却送前夫儿子上亿豪宅_毛玉萍

十二生肖图案拖鞋鼠牛虎兔龙蛇马羊猴鸡狗猪纯手工居家婚庆拖鞋