电池电路图画法

电池两节串联,小灯泡两个,电线若干,开关两个

图片尺寸515x398

4v 800毫安,实际上单块电池是两块4.7v的串联起来的

图片尺寸1370x738

电源由三节干电池串联

图片尺寸1024x909

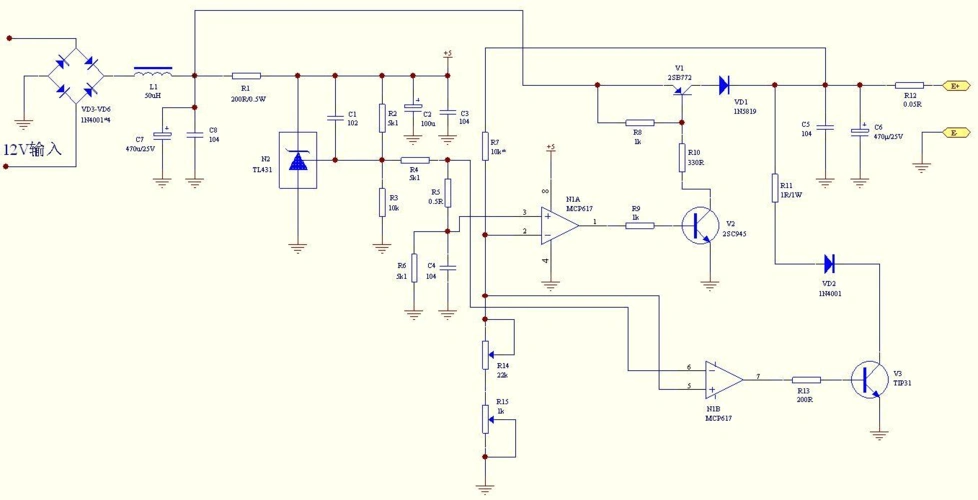
a2168 笔记本电池方案电路图

图片尺寸1188x918

电瓶车电瓶串联法(电动车电瓶串联并联如何连接教程)

图片尺寸500x483

三-四节锂电池充电并联放电串联的电路.jpg

图片尺寸810x902

(高分)电池组供电问题,急!急!急!谢谢!

图片尺寸593x535

两块电池怎么接是串联,怎么接是并联.电压会改变吗

图片尺寸780x1052

笔记本电池电路图

图片尺寸703x1018

如图所示,给你两节干电池,一只开关,两个小灯泡,两只电流表和若干导线

图片尺寸714x592

6, 两节锂电池输出电路

图片尺寸1325x1053

一种锂离子电池电路

图片尺寸1742x1077

5 ext{v}$,可是这种电池并不能点亮额定电压为$1.

图片尺寸469x424

展开全部 电池符号长线是正,短线是负 向左转 向右转

图片尺寸512x384

电池组电路

图片尺寸1536x1152

电动车电池串并联问题我的电动车电池是48v 20ah的,我要加一组相同

图片尺寸600x411

将三节干电池分别接成成1.5伏,3伏,4.5伏的电路图

图片尺寸512x384

模拟电池电路

图片尺寸1357x694

3 2011-03-25 这是几节蓄电池,画电路图时怎么画 3 2014-08-07 画出一

图片尺寸936x1664

锂电池电路图画法大全

图片尺寸983x500