三相电机y型接线图

电机y接时,接线盒里,连接片的连接方式

图片尺寸965x2000

设计三相异步电动机的长车y—△启动电路,并带有y接点动功能.

图片尺寸682x631

实验三 三相异步电动机y

图片尺寸939x736

y型接法,如下所示:如果三相电机接线端子没拆过,或者接入三相电能正常

图片尺寸577x332

三相异步电动机y,△星三角接法

图片尺寸1080x612

三相电动机y接低速反向运行兼制动电路

图片尺寸982x711

电机启动接线图,实物_大山谷图库

图片尺寸500x509

力大电机补习班自控讲义之一y接线图

图片尺寸920x1302

电工实训项目教程09-2三相异步电动机的正反转控制线路ppt

图片尺寸1080x810

电机38o伏丫接线怎么接

图片尺寸450x414

三相电机△接法y接法

图片尺寸500x428

三相异步电动机接线图

图片尺寸720x540

的起动电流减少的经济实用型y-△起动装置,电机两相上连有停止按钮sb1

图片尺寸1848x2084

的接线组并不是上下对应的,而是错开的,三相异步电机基本都是这样的

图片尺寸471x458

5kw 转速是940转的三相异步电动机的接线是怎么接的 有图最好 谢谢

图片尺寸267x258

设计三台y型电动机的控制电路,要求启动时三台电动机同时启动停机时

图片尺寸691x461

图1 三相交流电动机y形和△形接线方法

图片尺寸1280x896

三相交流电动机y形和△形接线方法电路图

图片尺寸816x609

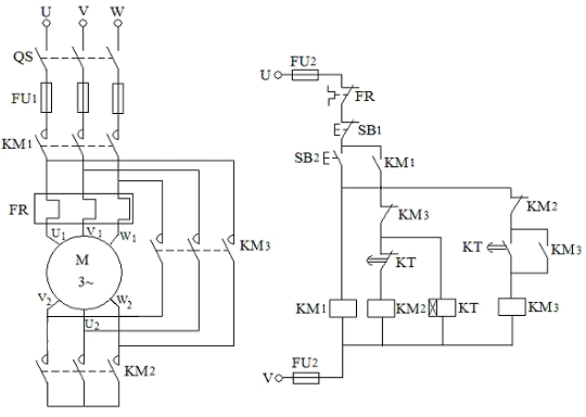
三相异步电动机y-△降压启动控制线路 详解_第5页

图片尺寸1500x1125

三相异步电动机y– △降压起动控制电路

图片尺寸540x384