充电手电筒电路图

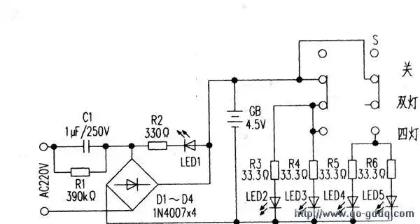
节能led手电筒电路图

图片尺寸893x492

大功率led手电筒(升压 降压 恒流)

图片尺寸2222x580

世界上最简单,超低成本led调光手电筒方案电路

图片尺寸1175x872

手电筒电路

图片尺寸1728x1080

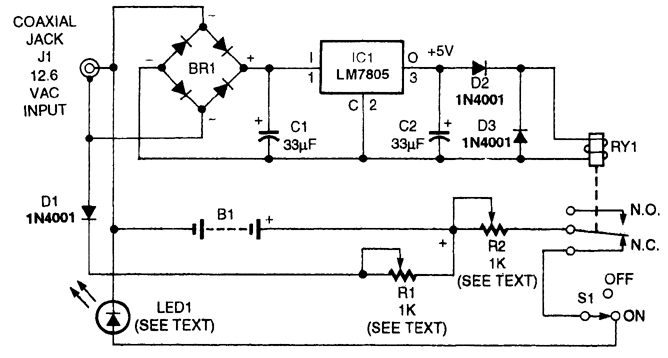
led充电手电筒的改造方法-其他光电实用电路图-电子产品世界

图片尺寸688x250

雅格yg-3148型可充电手电筒工作原理

图片尺寸600x320

节能led手电筒电路图

图片尺寸296x324

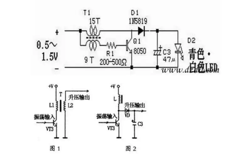
自制led手电筒简单led手电筒电路图

图片尺寸758x490

充电led手电筒电路图

图片尺寸633x284

18650强光手电充电器电路图

图片尺寸1307x718

康铭km-8792led充电手电筒电路图

图片尺寸441x194

led充电手电筒充电原理

图片尺寸600x328

手电筒充电器电路图

图片尺寸841x490

led强光手电筒电路图

图片尺寸611x371

常用led充电式手电筒,应急灯电路图

图片尺寸559x309

强光手电充电器原理图,电路板图,实物图

图片尺寸944x544

led充电手电筒电路

图片尺寸668x358

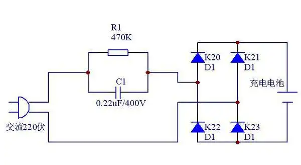
手电筒镍镉电池充电器电路

图片尺寸339x343

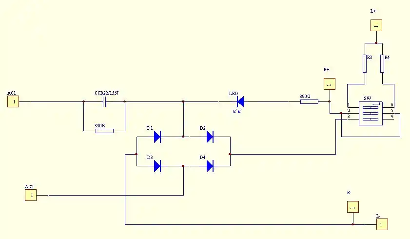
几种充电手电筒电路图及维修

图片尺寸764x341

led手电筒充电电路.jpg

图片尺寸1141x480