12v充电器简易电路图

求.220v变12v充电器电路图

图片尺寸1045x661

汽车电池充电器电路图

图片尺寸1231x902

12v电瓶充电器电路图

图片尺寸928x1181

小飞哥充电器电路图.jpg

图片尺寸1792x990

12v可控电池充电器电路

图片尺寸596x540

12v可控电池充电器电路

图片尺寸596x540

自动铅酸充电电路图

图片尺寸974x649

简单的12伏电池充电器电路设计

图片尺寸928x440

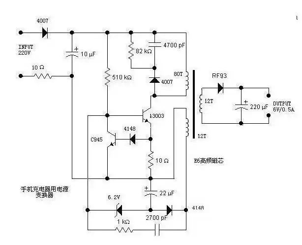
用3842做的12v充电器转灯电路

图片尺寸1980x1097

12v电瓶充电器电路图

图片尺寸614x497

12v可控硅蓄电池充电器电路图

图片尺寸520x420

铅酸蓄电池充电器电路原理图如下

图片尺寸974x649

12v蓄电池自动充电电路

图片尺寸1152x745

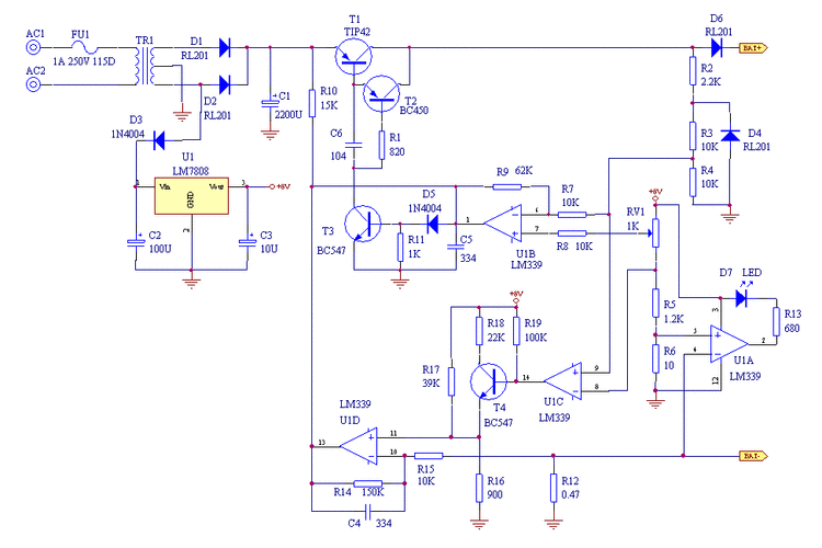
12v铅酸蓄电池充电电路图问题请各位大侠帮忙分析一下

图片尺寸2000x2000

12v电瓶充电器电路图

图片尺寸847x430

12v汽车电池充电器电路设计

图片尺寸540x315

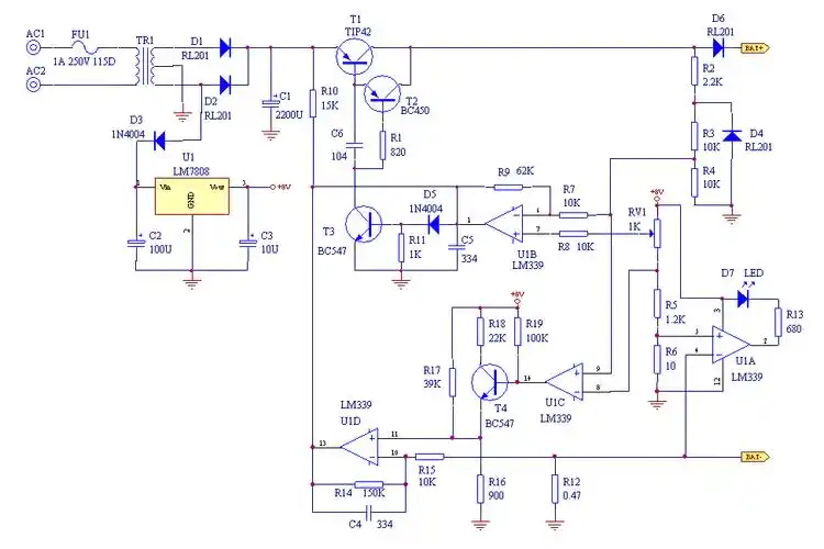
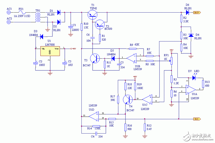
汽车12v电瓶充电器电路图

图片尺寸750x562

12v汽车电瓶充电器电路图

图片尺寸974x649

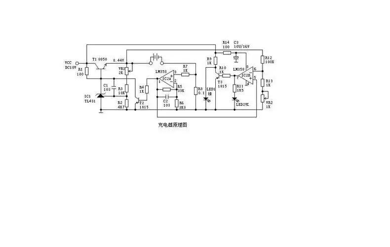
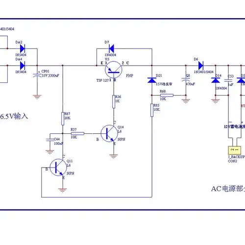
做了几个12v充满自停充电器,能手们求解

图片尺寸667x411

菜鸟求简易实用的12v汽车电瓶充电器原理图

图片尺寸974x649