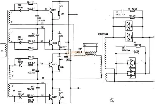
wms-200_逆变氩弧焊机电路图

相关图片

igbt逆变直流弧焊机检修纪实奥太逆变式二氧化碳气体保护焊机/二保焊

二保焊机otc送丝机的六条线哪条是负极,如何用量电压法检查线路是否

二保焊机有电压没有电流是什么原因

等离子焊机原理图 (第1页)

新提醒co2mig250单管igbt气体保护焊机电路原理

随机推荐

台湾风味纯肉亲亲一口肠商用小香肠烤肠全肉枣肠冷冻炭烤波波肠

古力娜扎分手大师

鸡眼是什么样子的图片(鸡眼) - 赤虎壹号

姚六一雾里钢琴五线谱双手简谱

庭院中的水景

银座商城旅游攻略

人行交叉路口男女用交通灯横越城市道路商人和女孩用狗

舞台{top note & middle note ver.