2021数字电路课程设计 一位十进制数加减法运算电路

相关图片

数字电路倒计时毕业设计论文

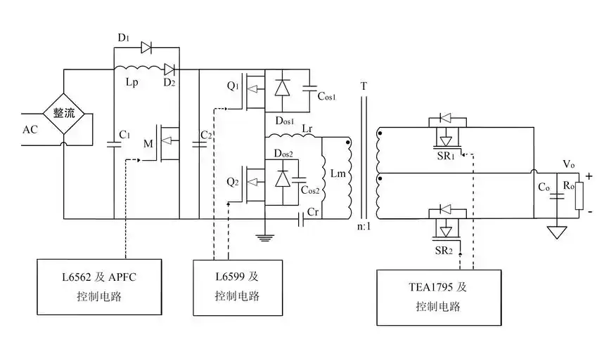
设计了一款功率为320w的led路灯驱动电源,采用apfc 半桥llc的两极电路

电路图(只需要实现功能就可以,不需要别的任何条件,学生,做设计用的

驱动电路的设计

工程科技 电子/电路 基于rtx51实时操作系统的交通灯控制系统的设计

随机推荐

吴磊小时候这么可爱谁不喜欢呢

114谁说女子不如男二次元霸气十足的古风女将军组图来袭

盘点种族值最高的十只地面系宝可梦,第一虽然厉害但是不会飞!

在中国娱乐圈,有许多令人瞩目的明星,其中一位备受瞩目的90后女星,就

儿童指甲贴片2021新款穿戴美甲贴片长短款手假指甲贴片可拆卸小红

卡通人物时尚可爱老爷爷手绘人物

高洋《漂洋过海来看你》人物剧照桌面壁纸

长发发型木马卷发