请教家电高手:多余1个72v和1个48v电动车充电器,我想改成12v充电器,给

相关图片

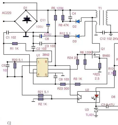
60v20安电动车充电器原理图(42v电动车充电器工作原理)(2)

分享雅迪电动车60v充电器电路图,超详细分析工作原理 - 电源/充电器

电动车充电器电路图

最新雅迪电动车充电器电路图(高标牌)

36v电动车输出充电器电路图

随机推荐

邓超孙俪甜蜜蜜的结缘,开启11年"恶棍天使"般的生活!

国内女明星图片大全 漂亮 壁纸(中国女明星惊艳高清图片)-天晟网

在未来5~10年内,天然气车辆在中国物流运输车辆中要占到70%~80%的份额

山河令温客行呜呜 磕到了磕到了.

地铁站图片_地铁站高清图片_全景视觉

60新款男士内裤三角裤男低腰简约色青中年男三角裤衩棉艾优红色03

肖宇梁专楼220

多彩冰皮月饼,高颜值零失败,不要烤箱轻松搞定