收集电动车充电器电路图30张,以备不时之需

相关图片

近日,就接修了一台雅迪64v电动车充电器,对其电路进行了实际测绘(见图

电动车充电器电路图全集

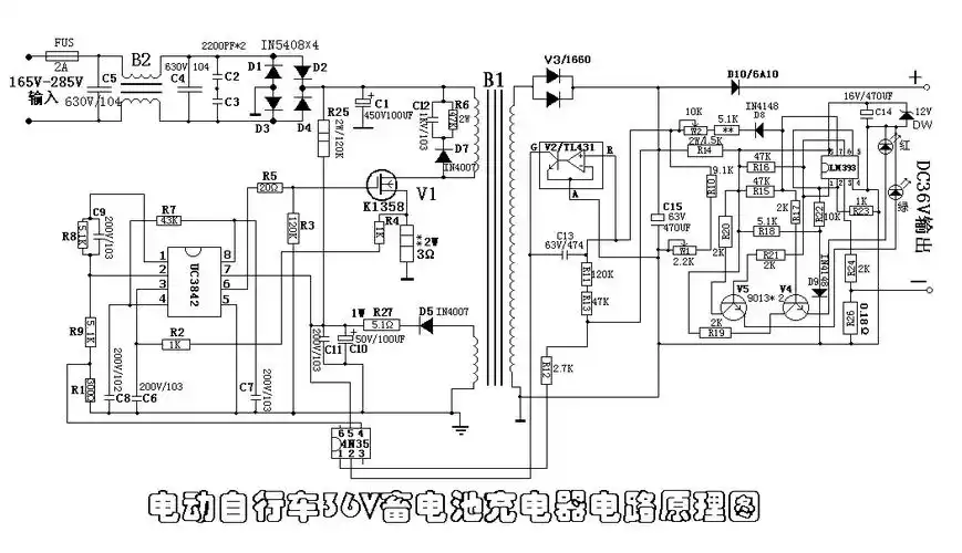
电动车充电器电路图

电动车充电器电路图

收集电动车充电器电路图30张,以备不时之需

随机推荐

tfboys新闻191024正值王源睡觉的大好时机偷偷分享一波可爱图

martin audio blackline x218 玛田双18寸低音音箱 项目配合

手把手教你在家做外酥内嫩的脆炸馄饨

京东京造 新精铁中华炒锅 无涂层铁锅 炒菜锅家用爆炒锅30cm带盖

文档下载 所有分类 幼儿教育 少儿英语 > 圆体英文字母表第1页 下一页

华为畅享10plus全网通4g手机高清全视屏4800万超广角ai三摄天空之境

清纯森系美少女与鲜花意境唯美头像分享

小岳岳女装合集,戴假发模仿泰坦尼克号女主,孙越:我以为是京巴