可调实用电源电路

相关图片

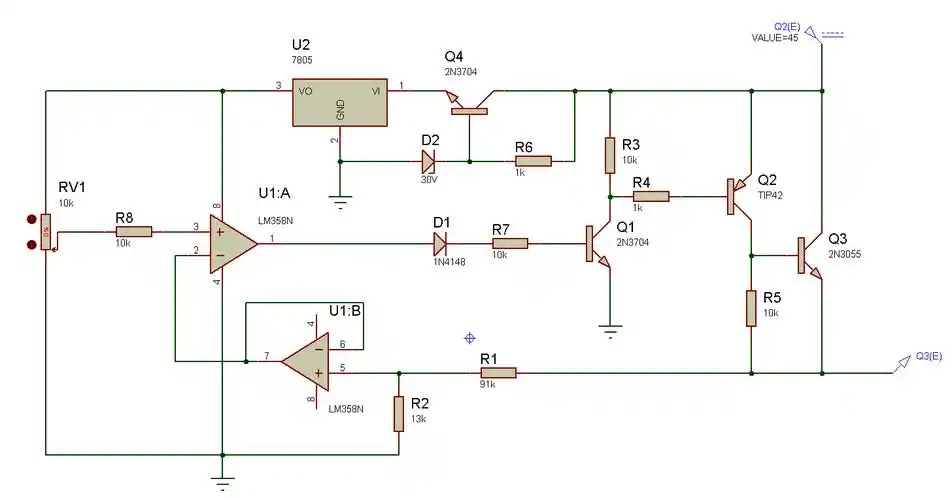
可调直流稳压电源十三

48v电动车充电高清电路图与原理详解

电动车控制器接线方法及接线图详解?48v

基于开关电源的可调电压设计电路对于第一种非0点电压的可调范围,其

下图为:1.5v~30v 3a可调式开关电源电路原理图.

随机推荐

素颜马嘉祺,感觉脸很好rua的感觉.#时代少年团

杨紫李现二搭新剧《国色芳华》,男方二番引粉丝们刷屏表达不满:丢人现

你要往同样方向扭着跨),妈妈一只手扶着宝宝的腰,就完全可以抱得很稳

求艾伦巨人化的图片~~帅的 !

倒霉死了 - 暴力兔_暴力表情

这氛围感有亿点点上头哇 94:《只是未婚夫的关系》 99:王轩,蒲

线稿临摹手绘头像

白敬亭明星大侦探##白敬亭八零九零