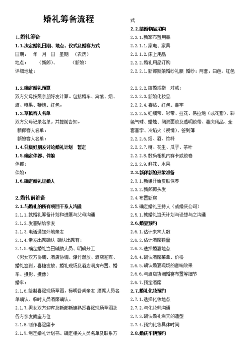
婚礼筹备流程表

相关图片

婚礼筹件备流程(下载打印版).docx

婚礼筹备教堂婚礼筹备流程

婚礼筹备流程ppt

结婚流程婚礼筹备计划表.doc

准备流程 婚礼前6个月1和新郎讨论婚礼的方式及费用 2确定婚礼筹备团

随机推荐

盘点娱乐圈九位男神戴眼镜的样子,你觉得谁最帅?

创意红色系个性文字,高清图片,手机锁屏桌面-壁纸族

美颜社|《流金岁月》开机 刘诗诗倪妮这对cp太好嗑了

华为手机如何拼图组合照片?简单!方法我来教你

华裔影人卢燕

中国军人,世界最帅![威武][威武][威武] #中国正能量

超可爱q版人物互动模板合集! 评论区敲666可得

电视剧《庆余年第二季》hd高清完整在线观看全集-国产剧-西瓜影院