电饼档380伏和220伏通用怎么接

相关图片

电饼铛双开关接线图_电饼铛双开关接法图解

220v电饼铛怎么接线,求指点

电饼铛的电路图,最好清楚点的

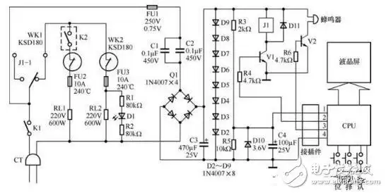
电饼铛电路图

电工师傅们,帮我看看,这是是怎么回事,三相电饼铛,下面有时候加热上不

随机推荐

微信头像周杰伦动漫男头

复古宫廷风盘发

厂家直销设计图__海报设计_广告设计_设计图库_昵图网nipic.com

今年流行的直发发型甜美清纯的直发发型

海报背景艺术

欧美潮牌国潮嘻哈oversize街舞半袖情侣hiphop大码宽松短袖t恤男

南京最丑校服花落谁家各大中学展示自家校服图片

索絮suoshoo际华新式长袖套装男女作训春夏季军迷运动体能上衣灰绿色