收集电动车充电器电路图30张,以备不时之需

相关图片

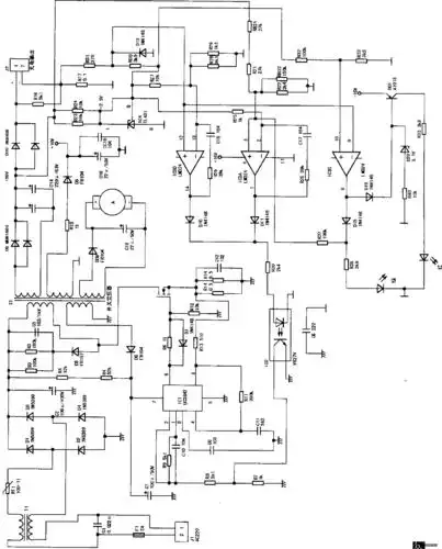
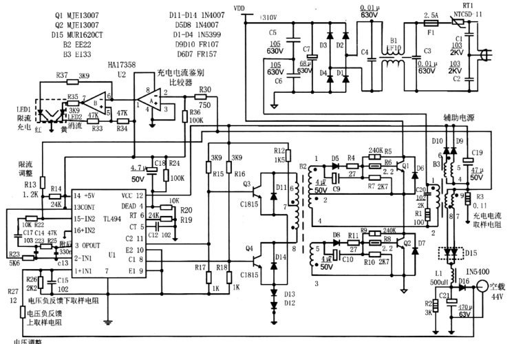
电路识图72电动车充电器电路原理详解

充电电路中的电动自行车佳腾充电器电路图

(共3页,当前第1页) 你可能喜欢 万能充电器原理图 无线充电器电路图

电动车充电器电路原理图

五款电动车充电器电路图讲解

随机推荐

九亿少女的梦汤珈铖与他背后的传奇妈妈

彩铅画古风二次元少女

无限循环符号矢量图标插画-正版商用图片1mk2tt-摄图新视界

独特的#刘雨昕 图cr.01海盐柠酒&鹅毛小雨 - 抖音

正青春的方静:为老公跳槽,贷款1000万却被绿,两次被离职_腾讯新闻

p data-id="gncnq3sybf">林星星(cheer),本名

罗蒙(romon)女士西服报价_参数_图片_视频_怎么样_问答-苏宁易购

妖扬