(共3页,当前第1页) 你可能喜欢 万能充电器原理图 无线充电器电路图

相关图片

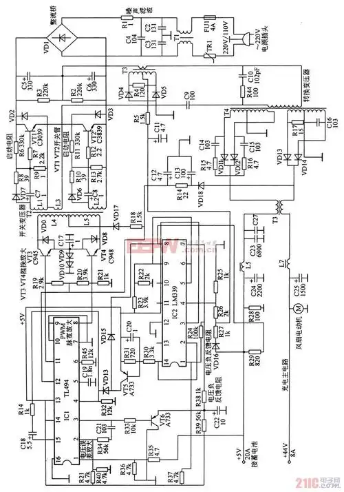
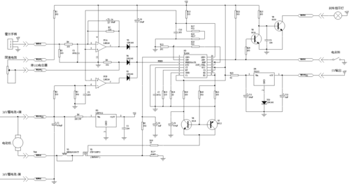
电路识图72电动车充电器电路原理详解

收集电动车充电器电路图30张,以备不时之需

电动自行车佳腾充电器电路图二

电动车充电器电路图

电动自行车充电器电路原理分析

随机推荐

饺子什么馅好吃家常饺子一般什么馅

31岁女排女神一家三口最新全家福出炉_腾讯新闻

矢量图开心喝红酒的男士

"封"1年,再看邓伦如今的处境,他很可恨,但也很可悲_合作_杨紫_俩人

张靓颖在上海迪斯尼开园盛典上穿的裙子

河北金山岭长城图片 - 第6张

杨和苏合作谢帝ar,jony j联手bridge,弹壳 gali与范丞丞合作.

基柯之回来吧小侦探