这个家用电饼铛怎样接船形双开

相关图片

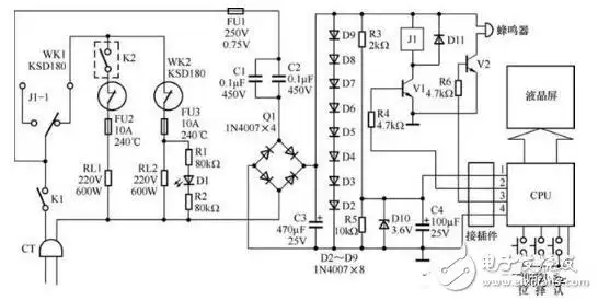
利仁电饼铛开关_接线图分享

美的电饭锅煲电路图

电饼铛的电路图,最好清楚点的

电饼铛怎么修 电饼铛维修视频教程

电饼铛延时电源插座

随机推荐

分区电脑桌面壁纸,永远滴神! - 知乎

8,西兰花过凉后沥干水,摆盘,把调好的酱汁均匀地浇在西兰花上.

长城烽火台特写

黄明昊这就是潮流红毯look77剧照帅就一个字

美女牛仔裤穿法【大奶女81038444(q)】

【太原】2020年05月 丰田 普拉多 2020款 4.0l 中东版 自动档

其他 跟大家分享我上一个视频的谱子,梦然的《少年》钢琴独奏版,简单

甲 鱼 [别名]鳖,团鱼,潭鱼,嘉鱼,王八 [性味归经]味甘,性平,肝 [功效]